365上市公司(英国)集团-官方网站
学校首页
首页
学院概况
学院简介
学院领导
学术委员会
广西重点学科
教学委员会
组织机构
教学机构
科研机构
行政办公
党团机构
师资队伍
专职教师
硕士生导师
教学管理
精品课程
教学团队
教学改革
成果获奖
基地建设
科研工作
研究生管理
英国上市公司3652025年硕士研究生招生专栏
研究生专业介绍
研究生招生与就业
继续教育
联系我们
首页
学院概况
学院简介
学院领导
学术委员会
广西重点学科
教学委员会
组织机构
教学机构
科研机构
行政办公
党团机构
师资队伍
专职教师
硕士生导师
教学管理
精品课程
教学团队
教学改革
成果获奖
基地建设
科研工作
研究生管理
英国上市公司3652025年硕士研究生招生专栏
研究生专业介绍
研究生招生与就业
继续教育
联系我们
当前位置:
首页
>
研究生管理
>
研究生专业介绍
> 正文
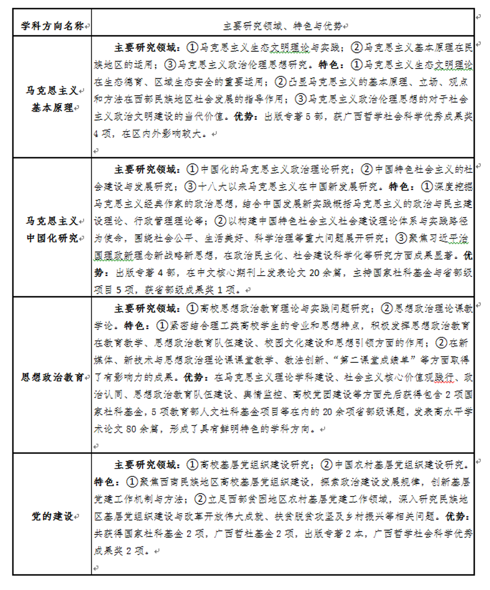
学科方向与特色
作者:学院学工办
时间:2019-09-03
浏览: